首頁
1
明德快訊
2
公告
3
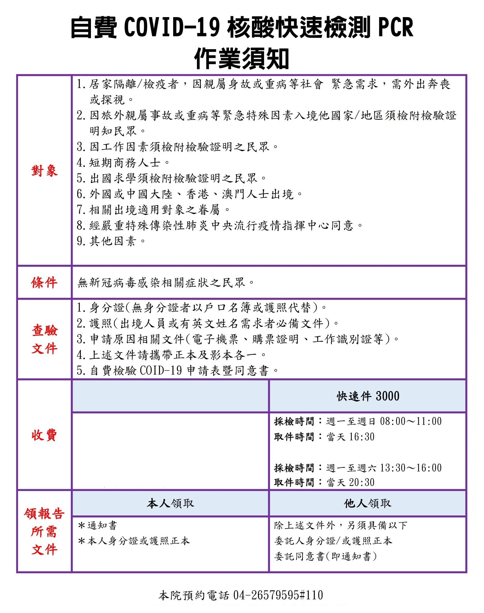
自費COVID-19核酸快速檢測PCR
4
https://www.minder.url.tw/
明德醫院
Missing parameters [description]
醫院介紹
特色簡介
基本資料
聯絡資訊
明德快訊
門診時刻表
就醫須知
體檢專區
預防保健
病人安全專區
公告
衛教宣導
明德醫院附設精神護理之家
春節期間門診表
醫師介紹
內科
復健科
外科
身心科
腸肝膽胃內科
每日病床動態
病床動態
留言板
醫院介紹
特色簡介
基本資料
聯絡資訊
明德快訊
門診時刻表
就醫須知
體檢專區
預防保健
病人安全專區
公告
衛教宣導
明德醫院附設精神護理之家
春節期間門診表
醫師介紹
內科
復健科
外科
身心科
腸肝膽胃內科
每日病床動態
病床動態
留言板
相關連結
性別友善專區
每日病床動態
台中市政府_性別平等專區
健康存摺網站
衛生福利部
中央健保署網站
健康99網
安寧照顧基金會
衛生福利部疾管署
明德快訊
門診時刻表
就醫須知
體檢專區
預防保健
病人安全專區
公告
衛教宣導
明德醫院附設精神護理之家
春節期間門診表
others
相關連結
性別友善專區
每日病床動態
台中市政府_性別平等專區
健康存摺網站
衛生福利部
中央健保署網站
健康99網
安寧照顧基金會
衛生福利部疾管署
【隨拍即上】用手機就能掌握資訊!
明德醫院看診時間:
我的善終我自主" 病人自主權立法上路囉!! 諮詢專線:0800008545落實分級醫療 轉診就醫真便利~~~~~~明德醫院關心您~~~~~ 消毒勤洗手 遠離腸病毒~~~~~~明德醫院關心您~~ **「唯有健保 沒有距離」健保署提供醫生到家看診服務,詳情請洽0800-030598 ~~使用熱水器時,記得保持空氣流通,避免一氧化碳中毒。~~~~~~明德醫院關心您~~~~~
首頁
明德快訊
公告
自費COVID-19核酸快速檢測PCR
上一個
回列表
下一個